Transcriptome biomarkers of colon cancer liver metastasis response to neoadjuvant triplet chemotherapy: a case series
DOI:
https://doi.org/10.33393/jcb.2025.3597Keywords:
Colon cancer liver metastasis, Metastatic colon cancer, Neoadjuvant FOLFOXIRI, RNA-seq, Transcriptome biomarkersAbstract
Introduction: The triplet FOLFOXIRI (fluorouracil, leucovorin, oxaliplatin, and irinotecan) may be considered an
effective option in the neoadjuvant setting for metastatic colon cancer (mCRC). To investigate potential molecular
criteria for treatment response, we evaluate the transcriptome of paired primary colon tumors and liver
metastases.
Method: Two sets of quadruple-matched specimens (primary colon tumor, liver metastasis, normal colon and
liver tissues) from five patients with resectable mCRC before and after neoadjuvant FOLFOXIRI were selected for
RNA sequencing (RNA-seq).
Results: RNA-seq data showed that liver metastases exhibited a higher number of differentially expressed genes
(DEGs) than colon tumors (FDR < 0.05, 301 vs. 62, respectively). Up-regulation of IL1RN, MTCO1P12, RN7SL1,
ALDH1A1, DUSP1, COX1, and FOS may be associated with colon tumor sensitivity to FOLFOXIRI. HBB, GADD45B,
DUSP1, FOSB, HBA2, TSC22D3, TAGLN, PER1, CSRP1, CCN2, NAMPT, ZBTB16, SERPINE1, ISG20, SRGN, ATF3, IL7R,
IFITM2, and KLF2 may potentially be involved in the partial liver metastasis response. EPS8L2 was the only gene
highly expressed in pre-treatment liver tissue of the complete responder patient compared to others (|Log2FC|
= 3.84, FDR < 0.05).
Conclusion: Data obtained indicate transcriptional discordance between the primary tumors and liver metastases
during neoadjuvant FOLFOXIRI, with the pattern of DEGs involved in their response being distinct. The EPS8L2
transcript could be regarded as a candidate biomarker of liver complete response; however, prognostic conclusions
cannot be drawn from this cohort.
Introduction
Initially, metastatic colon cancer (mCRC) accounts for up to 30% of all colorectal cancers with a highly heterogeneous nature (1). Colon cancer distant metastases are observed in multiple sites; however, the liver is the only site of distant disease in one third of mCRC patients (2). Current NCCN and ESMO guidelines establish multimodal treatment, including surgery, chemotherapy, targeted therapy, and immunotherapy as the standard care for resectable mCRC (1,3).
FOLFOXIRI is a combination of three cytotoxic agents, such as fluorouracil, leucovorin, oxaliplatin, and irinotecan, that are considered in the neoadjuvant setting for resectable mCRC according to consensus statements (1,3). In the initial GONO clinical trial, neoadjuvant FOLFOXIRI improved response rates, progression-free survival, and overall survival compared with FOLFIRI (fluorouracil, leucovorin, and irinotecan) with manageable toxicity in unresectable mCRC patients (4). Subsequent randomized trials confirmed that 6 months of induction treatment with FOLFOXIRI provides a clinically relevant improvement in 5-year survival compared with 6 months of induction treatment with FOLFIRI (5). Recent studies suggest that neoadjuvant FOLFOXIRI has a favorable safety profile and down-staging effect on locally advanced resectable rectal cancer (6).
The combination of FOLFOXIRI with anti-vascular endothelial growth factor antibody, such as bevacizumab, in patients with unresectable mCRC was investigated by several trials and demonstrated improved survival and response rates compared with doublet chemotherapy regimens (7,8). The addition of cetuximab, an anti-epidermal growth factor receptor antibody, to triplet chemotherapy also showed encouraging results (9,10).
It is important to note that the use of neoadjuvant chemotherapy with FOLFOXIRI for resectable mCRC remains undocumented. However, potential molecular criteria for choosing the optimal treatment regimen that would significantly improve patient outcomes have not been developed. Here we report a transcriptome of primary colon tumors and their matched liver metastatic lesions that were associated with treatment response in a group of mCRC patients who were treated with neoadjuvant FOLFOXIRI plus targeted drug.
Materials and methods
Patient Selection
The prospective study enrolled 5 patients with resectable mCRC who received neoadjuvant treatment in combination with a targeted agent at the Tomsk Cancer Research Institute between 2021 and 2022. All patients were males aged between 40 and 66 years. The inclusion criteria were as follows: resectable mCRC with liver-only metastases, pathologically confirmed adenocarcinoma, Eastern Cooperative Oncology Group performance status of 0-2, and known RAS status. In all patients, the primary tumor was located on the left side of the colon. Patients with more than one primary tumor and deficient mismatch repair, or a high microsatellite instability phenotype, were excluded. The patient characteristics are listed in Table 1.
| Case | Specimen sets | Age at diagnosis, years | Sex | Primary tumor site | Histopathology type | Targeted therapy | Responsecolon tumor/liver metastasis |
|---|---|---|---|---|---|---|---|
| 1 | Complete | 42 | Male | Rectosigmoid | Mode | No | Partial/Partial |
| 2 | Complete | 62 | Male | Rectosigmoid | Well | Cetuximab | Partial/Partial |
| 3 | Complete | 39 | Male | Rectosigmoid | Mode | No | Partial/Partial |
| 4 | Complete | 53 | Male | Rectosigmoid | Mode | Cetuximab | Partial Partial |
| 5 | Incomplete | 66 | Male | Rectosigmoid | Well | No | Partial/Complete |
Treatment regimens and response evaluation
All patients received 3 cycles of neoadjuvant FOLFOXIRI chemotherapy followed by synchronous or staged colectomy and liver metastases resection. FOLFOXIRI consisted of irinotecan 165 mg/m2 on day 1, oxaliplatin 85 mg/m2 on day 1, leucovorin 200 mg/m2 on days 1 and 2, and 3200 mg/m2 48 h continuous infusion of 5-fluorouracil on days 1 and 2. A combination regimen with FOLFOXIRI and cetuximab (500 mg/m2 on day 1) was given to 2 patients. Three patients received the FOLFOXIRI-only regimen. After surgical resection, all patients received three cycles of adjuvant treatment with FOLFOXIRI within 6 weeks.
Tumor response was assessed by contrast-enhanced computed tomography (CT) of the chest, abdomen and pelvis or contrast-enhanced magnetic resonance imaging (MRI) of the pelvis according to RECIST (version 1.1) guidelines. All 5 patients (100.0%) achieved a partial response of the primary colon tumor. Four of them (80.0%) also had a partial response of metastatic liver lesions, and one patient (20.0%) had a complete response of metastatic lesions. Additional metastatic lesions assessment by intraoperative ultrasound (IOUS) was performed to confirm the complete liver response. Pathological response evaluation of colon tumor and liver metastasis was assessed by the Mandard grading system (11). No serious adverse events (grades III–IV) occurred.
Patient Specimens
A first set of biopsy specimens, including colon tumor and liver metastasis, as well as normal colon and liver tissue, was obtained from each patient before treatment (pre-treatment specimens). The second set included the same specimen’s type obtained after surgical resection of both the primary lesion and metastasis (post-treatment specimens). However, one patient had a complete response of the metastatic focus in the liver and, thus, there was an incomplete second specimen set. The tumor cell content in the studied specimens was at least 40%. Normal tissue specimens were obtained at a distance of at least 0.5 cm from the tumor. All specimens were placed in RNAlater solution (Ambion, USA), incubated for 24 hours at +4°С and stored at –80°С.
RNA Isolation and Sequencing
Two sets of quadruple-matched specimens (primary colon carcinoma, liver metastases, normal colon and liver tissues) from each patient before and after treatment were selected for high-throughput RNA sequencing (RNA-seq). Total RNA was extracted using a PureLink RNA Mini Kit (Invitrogen, USA). Sequencing libraries were prepared using the MGIEasy rRNA Depletion V1.3 (MGI, China). RNA-seq library was sequenced on the DNBSeq G400 (MGI, China), using DNBSEQ-G400RS High-throughput Sequencing Kit (MGI, China).
Statistical analysis
Quality control of sequencing was assessed using FastQC, QoRTs and MultiQC software Online. The DEGs were analyzed by the software package DESeq2. Adjusted P values/false discovery rates (FDR) were calculated using the Benjamini–Hochberg procedure (12). Data visualized by Phantasus Online as well as by the R 4.0.2 package Online
A Kaplan Meier plotter Online tool was used to examine the relapse-free survival of colon cancer patients for the validation of EPS8L2 (13). The analysis of EPS8L2 expression was focused on a cohort of stage 3 and 4 colon cancer patients with left-sided tumors, stable or low microsatellite phenotype based on GEO, EGA and TCGA databases. The hazard ratio with 95% confidence intervals and log-rank test were used to compare differences among survival curves. A p-value of less than 0.05 was considered statistically significant.
Results
DEGs association with primary colon tumor response
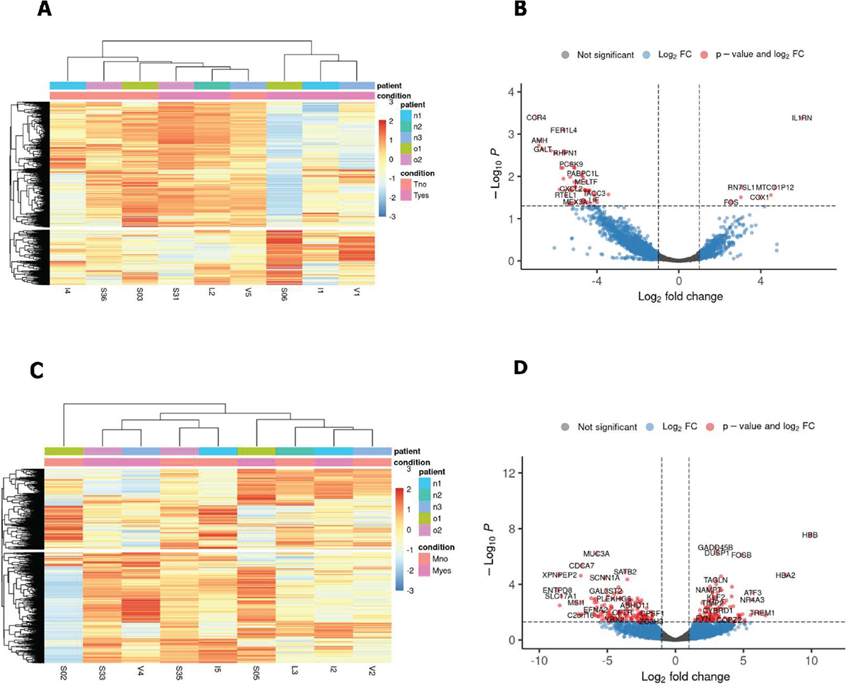
In total, 62 DEGs (FDR < 0.05) between the pre-treatment and post-treatment colon specimens were identified (Fig. 1A). The top 20 up-regulated genes of pre-treatment tumors included the CCR4, FER1L4, AMH, RHOV, GALT, CELSR3, DRAM1, RHPN1, PKMYT1, PCSK9, GRM8, MMP11, WDR62, ALG8, PABPC1L, DNM1, TMEM132A, ARHGAP39, CDH3, and MELTF (|Log2FC|>1.00, FDR<0.05). Only seven up-regulated genes were found in the post-treatment colon tumors, namely IL1RN, MTCO1P12, RN7SL1, ALDH1A1, DUSP1, COX1, and FOS (|Log2FC| > 1.00, FDR<0.05; Fig. 1B). Given the partial response of the primary colon tumor in all patients, the up- or down-regulation of these genes identified after the treatment may be implicated in the colon tumor sensitivity to FOLFOXIRI alone or in combination with targeted drug.
DEGs association with partial liver metastasis response
Similar to the primary colon tumors, the transcriptome profile of liver metastases was also modulated by neoadjuvant treatment. Cluster analysis revealed a broader range of DEGs (FDR < 0.05, 301 vs. 62) compared to colon tumors (Fig. 1C). We selected the top 20 up-regulated genes MUC3A, CDCA7, SATB2, XPNPEP2, EPCAM, SCNN1A, TONSL, AIFM3, ENTPD8, GAL3ST2, EPPK1, ANO9, SPIRE2, PTK6, SLC17A1, IQANK1, DGAT1, WNK2, FAM83E, and TJP3 that were in the pre-treatment liver tissue (|Log2FC| > 1.00, FDR<0.05). HBB, GADD45B, DUSP1, FOSB, HBA2, TSC22D3, TAGLN, PER1, CSRP1, CCN2, NAMPT, ZBTB16, SERPINE1, ISG20, SRGN, ATF3, IL7R, IFITM2, and KLF2 were up-regulated in the post-treatment liver lesions (|Log2FC| > 1.00, FDR<0.05; Fig. 1D). Since all patients had metastatic liver lesions that responded to treatment, the detected transcripts may also be potentially associated with the efficacy of FOLFOXIRI used alone or in combination with cetuximab.
FIGURE 1 -. Comparative transcriptome of primary colon tumors and matched liver metastases in mCRC patients during neoadjuvant FOLFOXIRI. Cluster analysis of differentially expressed genes (DEGs) between the pre-treatment and post-treatment colon specimens. Up-regulated genes are represented in red, and down-regulated genes are represented in blue (A); Volcano plot for DEGs in primary colon tumors (B); Cluster analysis of DEGs between the pre-treatment and post-treatment liver lesions. Up-regulated genes are represented in red, and down-regulated genes are represented in blue (C); Volcano plot for DEGs in liver metastases (D).
DEGs association with complete liver metastasis response
To identify genes predicting complete liver metastasis response after FOLFOXIRI, we performed additional transcriptome analysis in a patient who achieved a complete regression of liver metastatic lesions. Interestingly, EPS8L2 was the only highly expressed in this patient’s liver tissue before treatment compared to other patients (|Log2FC| = 3.84, FDR<0.05; Fig. 2A).
In addition, according to a public data set, low EPS8L2 expression was associated with better relapse-free survival in colon cancer patients (HR = 3.41, 95% CI = 0.92–12.68, Log rank p = 0.052, Fig. 2B). The encoded protein is thought to be involved in regulating actin cytoskeleton remodeling. These observations suggest that EPS8L2 expression can be modulated by FOLFOXIRI, and subsequent inhibition of cell migration may contribute to metastasis-suppressing function and increased sensitivity to therapy.
Discussion
In this study, we attempted to identify biomarkers associated with FOLFOXIRI response by comparing the transcriptome of primary colon tumors and their matched liver metastatic lesions in mCRC patients. Our data suggested that the use of neoadjuvant FOLFOXIRI, either as a single agent or with cetuximab, had a significant impact on gene expression changes in both primary tumor and metastases.
Previous studies have mainly examined the molecular changes at the genomic level that occur during doublet first-line systemic therapy in mCRC patients. In particular, the comparison of the copy number aberration landscape in liver metastases before and after chemotherapy revealed genomic variations that have a direct impact on the transcriptome (14). A pilot Japanese study indicated that the mutation rate and mutation spectrum were nearly identical regardless of FOLFOX therapy in the four recurrent colorectal cancer cases (15). However, some gene amplifications were observed only in the pre- and post-FOLFOX metastasis specimens compared to the primary tumor, suggesting that copy number variations can change during tumor progression. A recent multicenter prospective biomarker study, REVEAL, supported the differentially expressed gene data between pre-therapeutic primary tumor and post-therapeutic liver metastasis using a Nanostring assay with a 770 cancer-related gene panel (16). Although large mCRC case numbers treated with different chemotherapy regimens were recruited in this study, including six patients who received FOLFOXIRI with either bevacizumab or panitumumab, the impact of each regimen on the gene expression signature was not assessed (16). In contrast to the REVEAL study, our results indicate transcriptional differences between primary tumors and liver metastases during neoadjuvant FOLFOXIRI, with the DEGs pattern changing between paired pre- and post-treatment specimens.
FIGURE 2 -. Comparative transcriptome of liver metastases associated with complete response and validation of EPS8L2 expression based on Kaplan Meier plotter. Heatmap with differentially expressed genes (DEGs) in a patient with complete response of liver metastatic lesions (A); Relapse-free survival stratified by EPS8L2 expression for colon cancer patients (B).
We identified an EPS8L2 transcript that could potentially be associated with the complete liver metastasis response and mCRC prognosis. It was recently known to be involved in nuclear movement and cell migration (17). Furthermore, there is clear evidence of the epidermal growth factor receptor pathway substrate 8 (Eps8) involvement in drug response in cell lines (18,19), and it is possible that EPS8L2 will also play a role in regulating drug resistance. The correlation between EPS8L2 expression and patient survival based on publicly available data suggests its potential utility as a prognostic marker.
It is important to note a number of limitations of this study. Despite the prospective data set, we were able to analyze only a small number of cases. Also, the lack of non-responders in our cohort limits the study’s predictive power. Indeed, selecting patients with resectable mCRC who are eligible for neoadjuvant chemotherapy appears to be challenging. However, to our knowledge, this is the first prospective study comparing the transcriptome of primary colon tumors and their matched liver metastatic lesions in resectable mCRC patients who were treated with neoadjuvant FOLFOXIRI. In addition, one of the strengths of this study was the systematic collection of two specimen sets, including colon tumor and liver metastasis, as well as normal colon and liver tissue before treatment, and the same data set after resection. Although we demonstrated a significant impact of FOLFOXIRI on gene expression in both primary tumor and liver metastases and identified EPS8L2 as a potential biomarker of liver metastasis response, our data was preliminary; therefore, further studies with larger metastatic lesion cohorts are needed.
Conclusion
In summary, our mCRC case series demonstrated that the use of neoadjuvant FOLFOXIRI, both alone or in combination with cetuximab, leads to an alteration of the transcriptomic signature of primary colon tumors and matched liver metastatic loci. The pattern of DEGs changes between paired specimens of both primary tumor and metastases before and after treatment. Distinct patterns of DEGs are involved in the primary colon tumor and liver metastasis response. The EPS8L2 transcript identified in the liver metastatic lesion could serve as a candidate biomarker of liver complete response; however, prognostic conclusions cannot be drawn from this cohort.
Acknowledgments
The authors would like to thank Pavel Iamshchikov for technical assistance of RNA sequencing.
Other information
Corresponding author:
Nataliya Babyshkina
nbabyshkina@mail.ru
Disclosures
Conflict of interest: The authors have no conflicts of interest to declare that are relevant to the content of this article.
Financial support: The study was supported by the Russian Science Foundation, grant #22-15-00212; Online.
Ethical approval: The study was approved by the Ethics Committee of the Tomsk Cancer Research Institute (Approval No. 2022–0122) and has been performed in accordance with the Helsinki Declaration and its later amendments.
Informed consent: Informed consent was obtained from all individual participants included in the study.
Data availability statement: The data that support the findings of this study are available from the corresponding author upon reasonable request.
Author Contributions: All authors contributed to the study conception and design. Material preparation, data collection and analysis were performed by DE, AD, DK, SV, PG, SA, and NC. The first draft of the manuscript was written by NB and TD, and all authors commented on previous versions of the manuscript. All authors read and approved the final manuscript.
References
- Benson AB, Venook AP, Al-Hawary MM, et al. Colon Cancer, Version 2.2021, NCCN clinical practice guidelines in oncology. J Natl Compr Canc Netw. 2021;19(3):329-359. https://doi.org/10.6004/jnccn.2021.0012 PMID:33724754 DOI: https://doi.org/10.6004/jnccn.2021.0012
- Vatandoust S, Price TJ, Karapetis CS. Colorectal cancer: metastases to a single organ. World J Gastroenterol. 2015;21(41):11767–11776. https://doi.org/10.3748/wjg.v21.i41.11767. DOI: https://doi.org/10.3748/wjg.v21.i41.11767
- Cervantes A, Adam R, Roselló S, et al.; ESMO Guidelines Committee. Metastatic colorectal cancer: ESMO Clinical Practice Guideline for diagnosis, treatment and follow-up. Ann Oncol. 2023;34(1):10-32. https://doi.org/10.1016/j.annonc.2022.10.003 PMID:36307056 DOI: https://doi.org/10.1016/j.annonc.2022.10.003
- Falcone A, Ricci S, Brunetti I, et al.; Gruppo Oncologico Nord Ovest. Phase III trial of infusional fluorouracil, leucovorin, oxaliplatin, and irinotecan (FOLFOXIRI) compared with infusional fluorouracil, leucovorin, and irinotecan (FOLFIRI) as first-line treatment for metastatic colorectal cancer: the Gruppo Oncologico Nord Ovest. J Clin Oncol. 2007;25(13):1670-1676. https://doi.org/10.1200/JCO.2006.09.0928 PMID:17470860 DOI: https://doi.org/10.1200/JCO.2006.09.0928
- Masi G, Vasile E, Loupakis F, et al. Randomized trial of two induction chemotherapy regimens in metastatic colorectal cancer: an updated analysis. J Natl Cancer Inst. 2011;103(1):21-30. https://doi.org/10.1093/jnci/djq456 PMID:21123833 DOI: https://doi.org/10.1093/jnci/djq456
- Zhang W, Zhou H, Jiang J, et al. Neoadjuvant chemotherapy with modified FOLFOXIRI for locally advanced rectal cancer to transform effectively EMVI and MRF from positive to negative: results of a long-term single center phase 2 clinical trial. BMC Cancer. 2023;23(1):592. https://doi.org/10.1186/s12885-023-11103-x PMID:37370032 DOI: https://doi.org/10.1186/s12885-023-11103-x
- Bond MJG, Bolhuis K, Loosveld OJL, et al.; Dutch Colorectal Cancer Study Group. First-line systemic treatment strategies in patients with initially unresectable colorectal cancer liver metastases (CAIRO5): an open-label, multicentre, randomized, controlled, phase 3 study from the Dutch Colorectal Cancer Group. Lancet Oncol. 2023;24(7):757-771. https://doi.org/10.1016/S1470-2045(23)00219-X PMID:37329889 DOI: https://doi.org/10.1016/j.hpb.2023.07.006
- Cremolini C, Antoniotti C, Rossini D, et al.; GONO Foundation Investigators. Upfront FOLFOXIRI plus bevacizumab and reintroduction after progression versus mFOLFOX6 plus bevacizumab followed by FOLFIRI plus bevacizumab in the treatment of patients with metastatic colorectal cancer (TRIBE2): a multicentre, open-label, phase 3, randomized, controlled trial. Lancet Oncol. 2020;21(4):497-507. https://doi.org/10.1016/S1470-2045(19)30862-9 PMID:32164906 DOI: https://doi.org/10.2139/ssrn.3478102
- Hu H, Wang K, Huang M, et al. Modified FOLFOXIRI with or without cetuximab as conversion therapy in patients with RAS/BRAF wildtype unresectable liver metastases colorectal cancer: the FOCULM multicenter phase II trial. Oncologist. 2021;26(1):e90-e98. https://doi.org/10.1634/theoncologist.2020-0563 PMID:33400355 DOI: https://doi.org/10.1634/theoncologist.2020-0563
- Folprecht G, Martinelli E, Mazard T, et al. Triplet chemotherapy in combination with anti-EGFR agents for the treatment of metastatic colorectal cancer: current evidence, advances, and future perspectives. Cancer Treat Rev. 2022;102:102301. https://doi.org/10.1016/j.ctrv.2021.102301 PMID:34839118 DOI: https://doi.org/10.1016/j.ctrv.2021.102301
- Mandard AM, Dalibard F, Mandard JC, et al. Pathologic assessment of tumor regression after preoperative chemoradiotherapy of esophageal carcinoma. Clinicopathologic correlations. Cancer. 1994;73(11):2680-2686. https://doi.org/10.1002/1097-0142(19940601)73:11<2680::AID-CNCR2820731105>3.0.CO;2-C PMID:8194005 DOI: https://doi.org/10.1002/1097-0142(19940601)73:11<2680::AID-CNCR2820731105>3.0.CO;2-C
- Benjamini Y, Hochberg Y. Controlling the false discovery rate: a practical and powerful approach to multiple testing. J R Stat Soc Series B Stat Methodol. 1995;57(1):289-300. https://doi.org/10.1111/j.2517-6161.1995.tb02031.x DOI: https://doi.org/10.1111/j.2517-6161.1995.tb02031.x
- Győrffy B. Integrated analysis of public datasets for the discovery and validation of survival-associated genes in solid tumors. Innovation (Camb). 2024;5(3):100625. https://doi.org/10.1016/j.xinn.2024.100625 PMID:38706955 DOI: https://doi.org/10.1016/j.xinn.2024.100625
- Gambaro K, Marques M, McNamara S, et al. Copy number and transcriptome alterations associated with metastatic lesion response to treatment in colorectal cancer. Clin Transl Med. 2021;11(4):e401. https://doi.org/10.1002/ctm2.401 PMID:33931971 DOI: https://doi.org/10.1002/ctm2.401
- Harada K, Okamoto W, Mimaki S, et al. Comparative sequence analysis of patient-matched primary colorectal cancer, metastatic, and recurrent metastatic tumors after adjuvant FOLFOX chemotherapy. BMC Cancer. 2019;19(1):255. https://doi.org/10.1186/s12885-019-5479-6 PMID:30898102 DOI: https://doi.org/10.1186/s12885-019-5479-6
- Calero-Cuenca FJ, Osorio DS, Carvalho-Marques S, et al. Ctdnep1 and Eps8L2 regulate dorsal actin cables for nuclear positioning during cell migration. Curr Biol. 2021;31(7):1521-1530.e8. https://doi.org/10.1016/j.cub.2021.01.007 PMID:33567288 DOI: https://doi.org/10.1016/j.cub.2021.01.007
- Luo K, Zhang L, Liao Y, et al. Effects and mechanisms of Eps8 on the biological behaviour of malignant tumours (Review). [Review]. Oncol Rep. 2021;45(3):824-834. https://doi.org/10.3892/or.2021.7927 PMID:33432368 DOI: https://doi.org/10.3892/or.2021.7927
- Huang R, Liu H, Chen Y, et al. EPS8 regulates proliferation, apoptosis and chemosensitivity in BCR-ABL positive cells via the BCR-ABL/PI3K/AKT/mTOR pathway. Oncol Rep. 2018;39(1):119-128. https://doi.org/10.3892/or.2017.6102 PMID:29192326 DOI: https://doi.org/10.3892/or.2017.6102
- Gorsic LK, Stark AL, Wheeler HE, et al. EPS8 inhibition increases cisplatin sensitivity in lung cancer cells. PLoS One. 2013;8(12):e82220. https://doi.org/10.1371/journal.pone.0082220 PMID:24367505 DOI: https://doi.org/10.1371/journal.pone.0082220




