![]() |
Glob Reg Health Technol Assess 2021; 8: 105-113 ISSN 2283-5733 | DOI: 10.33393/grhta.2021.2247 ORIGINAL RESEARCH ARTICLE |
![]() |
Analisi di costo-efficacia e budget impact per il vaccino antinfluenzale quadrivalente ad alto dosaggio nella popolazione anziana italiana
Cost-effectiveness and budget impact analysis for high dose quadrivalent influenza vaccine in the Italian elderly population
Introduction: Influenza is a widespread acute respiratory disease and represents a serious Public Health problem, both from the NHS and society perspectives. The High Dose quadrivalent influenza vaccine (QIV HD) is a flu vaccine containing 4 times the antigens of a Standard Dose vaccine, resulting in demonstrated superior protection in the population aged 65 years and over.
Methods: The analysis has been conducted from the perspective of the NHS. The CEA focuses on the comparison between QIV HD and the QIV SD vaccine. The BIM aims to estimate the potential economic impact for the National Health Service (NHS) resulting from the use of QIV HD in clinical practice in subjects aged 65 or over, when considering its introduction in combination with currently used vaccines, QIV SD and adjuvanted TIV.
Results: In a scenario which considers hospitalizations possibly related to influenza, so including cardio-respiratory events, a dominant cost-effectiveness profile emerges in the comparison with QIV SD. In terms of budget impact, overall savings obtained by comparing the two scenarios regarding hospitalizations are equal to 92,766,429 € over the three years’ time horizon considered in the analysis.
Conclusions: Nowadays, also considering the state of emergency due to the spread of the SARS-CoV-2 virus, it is crucial to implement innovative health technologies that improve the efficiency and sustainability of the health system. Also, it is essential to protect the elderly population, helping to avoid overload and healthcare systems disruption due to the many COVID-19 hospitalizations.
Keywords: Cost-Effectiveness Analysis, Economic evaluation, Influenza, Vaccines
Received: February 20, 2021
Accepted: July 6, 2021
Published online: August 4, 2021
This article includes supplementary materials
Global & Regional Health Technology Assessment - ISSN 2283-5733 - www.aboutscience.eu/grhta
© 2021 The Authors. This article is published by AboutScience and licensed under Creative Commons Attribution-NonCommercial 4.0 International (CC BY-NC 4.0).
Commercial use is not permitted and is subject to Publisher’s permissions. Full information is available at www.aboutscience.eu
Introduzione
L’influenza è una malattia respiratoria acuta ad ampia diffusione e rappresenta un serio problema di Sanità Pubblica, tanto da gravare sulla Società sia per i costi diretti (terapie, ospedalizzazioni nei casi più severi) che per quelli indiretti (giornate lavorative perse, perdita di produttività) ad essa associati. L’effetto combinato del ricorso sporadico all’utilizzo di test di laboratorio per la diagnosi di influenza, l’insorgenza potenziale di complicanze gravi e le difficoltà di codifica degli eventi ospedalieri associati possono determinare una sottostima del numero di ospedalizzazioni dovute all’influenza e, quindi, del conseguente impatto economico. Visto, pertanto, l’ampio impatto clinico dell’influenza, risulta particolarmente rilevante riuscire a stimare in modo corretto anche il numero dei ricoveri, compresi quelli “sommersi” associati all’influenza. Uno studio condotto negli Stati Uniti ha stimato che il numero di ospedalizzazioni associate all’influenza deducibile dai dati di dimissione ospedaliera fosse, in media, circa 5 volte inferiore rispetto al numero stimato considerando la totalità dei ricoveri per patologie del sistema respiratorio e circolatorio (1). Nel contesto italiano, un’analisi condotta recentemente volta a stimare la consistenza e il conseguente peso economico dei ricoveri ospedalieri effettivamente associati all’influenza dalla stagione 2008-2009 a quella 2014-2015 ha evidenziato che, nel periodo considerato, sono stati registrati, in media, 4.407 ricoveri ospedalieri per anno con codice ICD-9-CM487 (relativo alla diagnosi di influenza) come diagnosi principale di dimissione. Le ospedalizzazioni in cui, invece, è stata inserita una diagnosi che potrebbe risultare dalle complicanze dell’influenza a livello dell’apparato respiratorio (codice ICD-9-CM: 460-466, 481-486, 490-496, 500-508 e 510-516) e del sistema circolatorio (codice ICD-9-CM: 422, 427 e 428) sono state, in media, 312.893 e 316.866 per anno (2). La descrizione completa dei codici ICD-9-CM utilizzati è riportata nel materiale supplementare. Tuttavia, è necessario precisare che la reale stima dei casi ospedalizzati a causa di complicanze a livello dell’apparato respiratorio è di difficile determinazione, tenuto conto delle fonti informative a disposizione. Il numero di ricoveri ospedalieri attribuibili alla sindrome influenzale stimati prendendo in considerazione le dimissioni con diagnosi principale per patologie respiratorie e cardiache è circa 4 volte superiore rispetto al numero di ospedalizzazioni per influenza direttamente deducibile dal flusso delle dimissioni ospedaliere (SDO). Si è, inoltre, osservato che le giornate di degenza media per i ricoveri dovuti a influenza (5,2 giornate) risultano essere inferiori rispetto a quelle relative alle ospedalizzazioni causate da patologie respiratorie e circolatorie (8,7 e 7,8 giornate, rispettivamente), in linea con il grado di severità delle malattie considerate. È, infine, importante ricordare che l’impatto in termini di ospedalizzazioni interessa maggiormente la popolazione di età >65 anni, infatti si stima che circa il 63% delle ospedalizzazioni correlate all’influenza e il 90% dei decessi coinvolgono gli anziani (3). Lo sviluppo di vaccini antinfluenzali più efficaci per i soggetti di età ≥65 anni risponde a un’importante esigenza di carattere medico. In particolare, il vaccino ad alto dosaggio è l’unico vaccino antinfluenzale ad aver dimostrato, oltre a una maggiore immunogenicità, un’efficacia clinica superiore rispetto al vaccino a dosaggio standard nella protezione dall’influenza e dalle ospedalizzazioni per tutte le cause e per complicanze respiratorie e cardiovascolari. Tenuto conto degli elementi sopramenzionati, a nostra conoscenza non vi sono evidenze scientifiche che riguardano la determinazione del profilo di sostenibilità economica e l’efficacia dimostrata del vaccino quadrivalente ad alto dosaggio nel confronto con la “standard dose” nel contesto italiano. Pertanto, l’obiettivo del presente studio è quello di presentare i risultati di una valutazione economica sul vaccino antinfluenzale quadrivalente ad alto dosaggio nella popolazione italiana over 65, descrivendo un modello di costo-efficacia comparativo tra il vaccino quadrivalente ad alto dosaggio e il vaccino quadrivalente a dosaggio standard (QIV HD vs QIV SD). Tale analisi propone una valutazione in termini di costi incrementali, QALY incrementali e rapporto incrementale tra costi e benefici (ICER). Verrà, altresì, presentato un modello di budget impact che mira a valutare l’assorbimento di risorse totale, ipotizzando una diffusione incrementale del vaccino antinfluenzale quadrivalente ad alto dosaggio (QIV HD) nella pratica clinica italiana nei 3 anni successivi alla sua introduzione.
Metodi
Descrizione del modello
Il modello di costo-efficacia permette di confrontare 2 strategie vaccinali nella popolazione eleggibile alla vaccinazione con QIV HD (pazienti over 65), in un orizzonte temporale di un anno. In particolare, il modello prevede il confronto dei seguenti scenari:
• QIV HD
• QIV SD
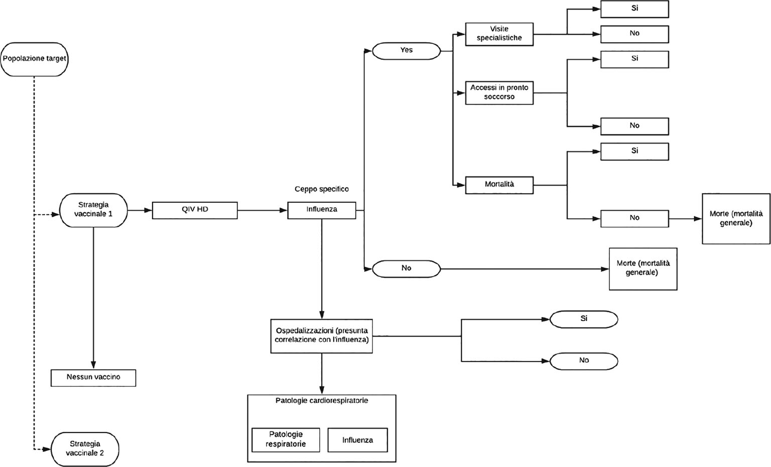
Il modello markoviano utilizzato, basato sull’implementazione di un albero probabilistico che prevede una componente statica (casi di influenza rilevati nel primo anno dell’orizzonte temporale) e una componente dinamica (outcome/risorse sanitarie pluriennali), presuppone che tutti gli eventi di interesse si verifichino all’interno di una singola stagione influenzale; quindi, l’orizzonte temporale è, effettivamente, di 1 anno. Pertanto, nella presente analisi, vengono sottoposti a un fattore di sconto esclusivamente gli outcome, poiché si riferiscono a un orizzonte temporale lifetime. Tuttavia, dal momento che le complicanze secondarie dell’influenza possono provocare una morte prematura, il modello tiene conto dei potenziali anni di vita persi oltre questo orizzonte temporale. Le conseguenze in termini di decessi prematuri a causa dell’influenza sono espresse in anni di vita (LY) e in anni di vita aggiustati per la qualità (QALY), considerando la speranza di vita degli individui interessati. La struttura completa del modello è illustrata nella Figura 1.
Il modello stima, innanzitutto, la probabilità di influenza (numero di casi di influenza) nella popolazione considerata, sulla base del tasso di attacco del virus e del livello di copertura della strategia vaccinale considerata, pari al 54,6% (Tab. I); utilizza, poi, l’efficacia di ciascun vaccino considerato nella prevenzione dell’influenza, per stimare la probabilità di avere un caso di influenza nella popolazione.
P (influenza)=
% tasso di attacco virus* copertura vaccinale*
efficacia relativa della strategia vaccinale
Questa probabilità è, quindi, specifica per ciascun vaccino utilizzato. Nei pazienti con influenza, la probabilità di andare incontro a visita medica e/o accesso al Pronto Soccorso è ritenuta essere uguale per tutti i vaccini considerati, tenuto anche conto della percentuale di “mismatch” per quanto concerne il vaccino adiuvato trivalente (considerata solamente nell’analisi di budget impact), e non è mutualmente esclusiva. Coerentemente, l’utilizzo di queste risorse, visite mediche, accessi al Pronto Soccorso, risulta, dunque, essere correlato all’attack rate dell’influenza: il valore, dunque, tiene conto della percentuale di pazienti colpiti dalla sindrome influenzale, diversi per i due bracci di confronto, poiché pesati per il diverso grado di efficacia associato alle strategie vaccinali. La stessa metodologia è stata applicata ai decessi. Le ospedalizzazioni sono stimate considerando i ricoveri per cause diverse possibilmente collegate all’influenza, come documentate dagli investigatori del trial di efficacia FIM12 (4). In questo caso, i ricoveri sono una variabile indipendente dall’influenza: questo approccio considera le complicazioni possibilmente associate all’insorgere dell’influenza e determina il numero di ricoveri nella popolazione target inclusa nel modello, applicando le stime di efficacia relativa di QIV HD contro il ricovero (rispetto al vaccino quadrivalente a dosaggio standard).
| Parametro | Dato di input | Media | Deviazione standard | Distribuzione | Fonte |
|---|---|---|---|---|---|
| Popolazione 65+ | 13.644.363 | - | 7 | ||
| Copertura vaccinale 65+ | 54,6% | 54,6% | 0% | - | 8 |
| Attack rate 65+ (coorte non vaccinata) | 7,2% | 7,2% | 0,7% | Uniform | 9 |
| Probabilità di accesso al Pronto Soccorso 65-74 aa | 0,57% | 0,57% | 0,06% | Beta | 10 |
| Probabilità di accesso al Pronto Soccorso 75+ aa | 1,07% | 1,07% | 0,10% | Beta | 10 |
| Probabilità di effettuare una visita dal MMG | 38,6% | 38,6% | 3,94% | Gamma | 11 |
| Tasso di ospedalizzazione per 100.000 per influenza e cause cardio-respiratore | 5.801 | 5,8% | 0,59% | Beta | 2 |
| % di ospedalizzazioni durante la stagione influenzale | 60% | 60% | 2,6% | Beta | Assumption |
| Proporzione di ospedalizzazioni a causa di infezioni respiratorie | 49,7% | 49,7% | 5,1% | Beta | 2 |
| Excess Mortality Rate (per 100.000) | 143,9 | 0,15% | 0,015% | Beta | 12 |
| Probabilità di morte condizionata allo sviluppo dell’influenza 65-74 aa | 2,58% | 2,58% | 0,02% | Beta | Calcolato |
| Probabilità di morte condizionata dallo sviluppo dell’influenza 75+ aa | 2,75% | 2,75% | 0,02% | Beta | Calcolato |
| Background Mortality 65-74 aa | 1,17% | 1,17% | 0,12% | Beta | 7 |
| Background Mortality 75+ aa | 4,20% | 4,20% | 0,43% | Beta | 7 |
| Vaccino QIV SD | 11,08 € | 11,08 € | 1,13 € | Gamma | Gazzetta Ufficiale |
| Vaccino QIV HD | 32,00 € | 32,00 € | 3,29 € | Gamma | Assunzione |
| Vaccino aTIV | 6,99 € | 6,99 € | 0,71 € | Gamma | Gazzetta Ufficiale |
| Costi per utilizzo risorse | |||||
| Costo unitario di somministrazione | 6,16 € | 6,16 € | 0,63 € | Gamma | 13 |
| Prescrizione di farmaci per l’influenza | 20,78 € | 20,78 € | 2,12 € | Gamma | 14 |
| Farmaci influenzali senza prescrizione medica | 11,34 € | 11,34 € | 1,16 € | Gamma | 15 |
| Visita dal medico di base correlata all’influenza | 20,66 € | 20,66 € | 2,11 € | Gamma | Tariffario delle prestazioni ambulatoriali specialistiche |
| Accesso al Pronto Soccorso correlato all’influenza | 261,35 € | 261,35 € | 26,67 € | Gamma | Rettifica decreto commissariale N°U00265 1° settembre 2014 |
Numero di ospedalizzazioni possibilmente correlate all'influenza
Il numero di ospedalizzazioni stimato mediante la formula riportata sopra è stato differenziato nei due scenari (QIV HD e QIV SD), sulla base dell’efficacia relativa delle due strategie nel prevenire i casi di influenza (24,20%, efficacia relativa di QIV HD vs QIV SD (5)) e nel prevenire i casi di ospedalizzazioni possibilmente correlate alla sindrome influenzale (18,2%, efficacia contro le ospedalizzazioni cardiorespiratorie per QIV HD vs QIV SD (6)). Questo tipo di approccio è stato scelto per il vaccino ad alto dosaggio, considerando l’elevata quantità e qualità di evidenze circa l’efficacia relativa dimostrata nella prevenzione di questo tipo di ricoveri, confermata in un contesto real world, come documentato nella metanalisi di Lee et al, 2018 (6). Nel modello, dunque, vengono presi in considerazione i ricoveri per malattia cardio-respiratoria, approccio che include le ospedalizzazioni per eventi cardiovascolari, permettendo, quindi, di considerare anche l’effetto dei vaccini ad alto dosaggio nel ridurre questo tipo di complicanze dell’’influenza. Questa metodica, quindi, consente di catturare il burden nascosto dell’influenza, collegato a eventi respiratori e/o cardiovascolari di cui l’influenza può essere una causa scatenante, anche se non riconosciuta e codificata, come accade nella gran parte dei casi anche nel nostro Paese (2). Infine, l’analisi condotta ha preso in considerazione la sola prospettiva del SSN, in quanto, dal momento che la popolazione target analizzata è caratterizzata da un tasso di occupazione basso (persone in età pensionabile), l’inclusione dei costi indiretti (perdite di produttività) non avrebbe impattato in maniera significativa sui risultati dell’analisi. Per verificare la robustezza dei risultati ottenuti nel caso base, sono state, inoltre, realizzate analisi di sensibilità deterministiche e probabilistiche, al fine di determinare lo scostamento massimo dal risultato ottenuto mediante l’utilizzo del valore medio di ciascun parametro e di misurare la probabilità di costo-efficacia del trattamento QIV HD nel confronto con QIV SD ottenuti utilizzando, per quanto concerne l’analisi probabilistica, il metodo MCMC (Markov Chain Monte Carlo), mentre, per quanto concerne l’analisi deterministica, i principali parametri del modello vengono fatti variare in un range prestabilito per valutare come ogni singolo scostamento abbia un impatto sui risultati dell’analisi.
Input del modello
La Tabella I riassume i valori puntuali dei parametri di input, le medie, le deviazioni standard e le distribuzioni utilizzate per caratterizzare l’incertezza attraverso l’analisi di sensibilità probabilistica.
Per il vaccino quadrivalente ad alto dosaggio viene considerata l’efficacia relativa rispetto al vaccino a dosaggio standard quadrivalente, pari al 24,2%. Tale valore è stato stimato dallo studio di Diaz Granados et al. (2014) (5), nel quale si dimostra l’efficacia relativa di TIV HD vs TIV SD (FIM12 Trial). I dati di efficacia clinica dimostrati con il vaccino ad alto dosaggio trivalente (TIV HD) sono trasferiti alla formulazione quadrivalente (QIV HD), in virtù dello studio di immuno-bridging QHD00013 (RCT) (16).
In merito all’efficacia delle alternative vaccinali prese in considerazione per prevenire le ospedalizzazioni cardiorespiratorie, vengono utilizzati i seguenti parametri: per QIV SD 14,60% e, per QIV HD, 18,2% (17), che rappresentano, rispettivamente, l’efficacia assoluta e relativa dei vaccini nel prevenire le ospedalizzazioni cardiorespiratorie per il vaccino a dosaggio standard quadrivalente rispetto a nessuna copertura vaccinale e del QIV HD rispetto al QIV SD. Per QIV HD, 18,2% di efficacia relativa rispetto al vaccino quadrivalente a dosaggio standard (6). Per quanto concerne i valori di utilità che caratterizzano i pazienti di età superiore ai 65, si è fatto riferimento al lavoro di Scalone et al. del 2015 (18), mentre, per quanto riguarda i valori di disutilità dovuta alla sindrome influenzale, è stata dapprima stimata l’utilità media in QALY giornaliera riferita al solo periodo influenzale, pari a 0,2947 (19), per, poi, calcolare la perdita di utilità correlata all’influenza e la perdita di utilità per episodio di ospedalizzazione, come differenza tra l’utilità basale e quella associata all’influenza, aggiustata per la durata della sindrome influenzale. Tale durata è pari, in media, a 6 giorni (20), mentre la durata media associata all’ospedalizzazione possibilmente correlata alla sindrome influenzale è pari a 5,20 (2). La durata media della stagione influenzale in Italia è stata considerata pari a 6 mesi. Per quanto concerne la mortalità generale, è stato fatto esplicito riferimento alle tavole ISTAT stratificate per età. Per quanto riguarda, invece, la probabilità di morte correlata all’influenza, tenuto conto della copertura vaccinale, è stato considerato l’“excess mortality rate” per 100.000 abitanti dallo studio di Rosano et al. (12). Il costo dei vaccini considerati nell’analisi è pari al prezzo ex-factory pubblicato nella Gazzetta Ufficiale per quello già autorizzato al commercio (QIV SD), mentre, per il QIV HD, si è considerato un prezzo pari a 32,00 € per dose. Tale prezzo è stato considerato definendo una soglia di dominanza pari al 75%. Al prezzo indicato, infatti, il 75,8% delle simulazioni dell’analisi di sensibilità probabilistica risulta essere nel IV quadrante del piano di costo-efficacia. I costi diretti sono stati stimati mediante l’utilizzo delle tariffe nazionali vigenti e sulla base di una revisione della letteratura limitata al setting sanitario italiano. Infine, per quanto riguarda i ricoveri, viene considerata una media dei seguenti DRG per valorizzare economicamente le ospedalizzazioni con definizione cardiorespiratoria: 79, 80-81 e 85-89, pari a 4.035,32 €.
Analisi di costo-efficacia
Nel caso base, l’analisi è stata condotta dalla prospettiva del Servizio Sanitario Nazionale, pertanto sono stati considerati solo i costi diretti. La popolazione presa come riferimento ai fini dell’analisi è la popolazione con età superiore o uguale a 65 anni. L’analisi comparativa è stata incentrata sul confronto tra il vaccino quadrivalente ad alto dosaggio (QIV HD) e il vaccino a dosaggio standard (QIV SD) quadrivalente. I costi e gli health outcome correlati all’influenza sono analizzati in una singola stagione influenzale. Gli anni di vita (LY) e gli anni di vita pesati per la qualità (QALY) vengono analizzati in un orizzonte lifetime. Il modello prevede un tasso di sconto del 3% esclusivamente per gli outcome.
| CASO BASE – QIV HD vs QIV SD, ospedalizzazioni: influenza ed eventi cardiorespiratori | ||||
|---|---|---|---|---|
| Strategia QIV SD | Strategia QIV HD | Differenziale | ICER | |
| Costi Strategie | 151,44 € | 149,89 € | −1,55 € | – |
| LY | 10,2447 | 10,2460 | 0,00131 | Dominante |
| Costi Strategie | 151,44 € | 149,89 € | −1,55 € | – |
| QALY | 8,8899 | 8,8911 | 0,001244 | Dominante |
Nel confronto tra i costi delle due strategie di prevenzione si osserva come i risparmi di risorse nelle voci di costo analizzate consentano di compensare totalmente il maggiore costo associato all’acquisizione del vaccino quadrivalente ad alto dosaggio. In particolare, relativamente alle ospedalizzazioni, il ricorso alla strategia QIV HD implica un risparmio di risorse all’interno del pool di pazienti considerati nell’analisi pari a oltre -176 Mio €. La strategia vaccinale basata sul ricorso a QIV HD in tutta la popolazione 65+ vaccinata risulta, quindi, dominante, con un risparmio, al prezzo assunto nella presente analisi, di circa -21 Mio €. Nel confronto tra gli outcome clinici associati alle due strategie (Tab. II), emerge come i casi di influenza evitati annualmente dalla strategia basata su QIV HD siano pari a circa 70.000. Tale riduzione influisce anche su altri parametri che stimano, conseguentemente, l’impatto in termini di salute delle strategie, come, per esempio, il numero di visite mediche correlate all’influenza (-27.015), il numero di accessi in PS (Pronto Soccorso) (-602) e il numero di ospedalizzazioni evitate (-43.771). Dal confronto delle strategie che prevedono il ricorso al QIV HD vs QIV SD emerge come la nuova strategia sia associata al raggiungimento di un QALY più elevato rispetto allo standard of care (8,8899 vs 8,8912). Al prezzo considerato, la strategia QIV HD è associata a un assorbimento di risorse medio per paziente considerato nell’analisi inferiore rispetto a quello necessario per un paziente vaccinato con QIV SD (€ 151,44 vs € 149,89). Dall’analisi differenziale di costi e outcome dati dal confronto tra le due strategie di prevenzione, si evince che la strategia vaccinale con il QIV HD risulta essere dominante rispetto al QIV SD, tenuto conto del minore assorbimento di risorse sanitarie e del maggior impatto in termini di QALY e LY.
Dall’analisi di sensibilità univariata emerge che il parametro la cui variazione impatta maggiormente sui risultati del caso base sia l’efficacia relativa del vaccino QIV HD in termini di riduzione delle ospedalizzazioni nel confronto con il QIV SD. Si fa notare, a questo proposito, che i dati di efficacia considerati per il vaccino ad alto dosaggio sono caratterizzati da un buon grado di certezza, provenendo da un RCT (FIM 12) e da una metanalisi di 4 RCT e 3 studi di real world di solida metodologia (4-6). Si segnala che il tasso di “attack rate” non risulta tra i parametri la cui variazione comporta uno scostamento significativo rispetto al risultato del caso base. QIV HD risulta essere dominante al prezzo considerato, e costo-efficace fino a un prezzo di circa € 105,00, considerando una soglia di accettabilità pari a 30.000 € per QALY (Fig. 2).
I risultati dell’analisi probabilistica sono riportati nella Figura 3: come è possibile constatare, il vaccino QIV HD è una strategia dominante nella gran parte delle simulazioni effettuate.
Analisi di budget impact
Per la valutazione del potenziale impatto del vaccino QIV HD in termini finanziari, viene presentata, inoltre, un’analisi di budget impact (BIA), che mette a confronto il mix di alternative presenti nello scenario corrente (in assenza del vaccino ad alto dosaggio) con il nuovo scenario, nel quale si assume un progressivo ricorso al vaccino QIV HD nel mercato, con effetto complementare o sostitutivo rispetto al mix esistente. Il modello di budget impact si pone come obiettivo quello di realizzare una stima del potenziale carico economico per il Servizio Sanitario Nazionale (SSN) derivante dall’utilizzo nella pratica clinica di QIV HD in soggetti con età pari o superiore a 65 anni. Al fine di isolare il budget impact relativo alla diffusione del nuovo vaccino, sono stati sviluppati due differenti scenari: il primo dove si ipotizza una composizione del mercato senza il nuovo vaccino quadrivalente ad alto dosaggio e un secondo in cui viene assunto che lo stesso sia disponibile sul mercato e sia caratterizzato, progressivamente, da una maggiore quota di mercato durante l’orizzonte temporale considerato. Il modello considera un orizzonte temporale di tre anni e la prospettiva del Sistema Sanitario Nazionale. Il confronto all’interno del modello di budget impact ha preso in considerazione il vaccino quadrivalente “standard dose” (QIV SD) e il vaccino adiuvato trivalente (aTIV). In tale contesto, è doveroso precisare che, dal momento dell’inclusione dell’analisi del vaccino trivalente, il modello considera una proporzione dei ceppi influenzali A e B pari, rispettivamente, al 70,2% e al 29,8% (Orsi, 2018) e considera una proporzione di “Matched B” pari al 34,0% (Puzelli 2019). Per la stima della popolazione eleggibile alla campagna vaccinale, si è preso come riferimento il dato ISTAT (Istituto Nazionale di Statistica) per la popolazione over 65 (6), pari a 13,8 milioni, di cui vaccinati, in base ai tassi di copertura registrati nella stagione 2019/2020 (54,6%), 7,5 milioni. Sulla base del numero dei pazienti eleggibili al vaccino, è stato stimato il numero di pazienti sottoposti alla campagna vaccinale con QIV HD. Per la definizione delle quote di mercato dei singoli vaccini, è stato considerato il livello di copertura vaccinale nella popolazione eleggibile, pari al 54,6%. Le market share, dunque, sono state riparametrate per tenere conto della copertura vaccinale nel contesto sanitario italiano. Nello scenario senza QIV HD, si ipotizza una quota di mercato costante durante l’orizzonte temporale considerato (3 anni) per QIV SD e per aTIV pari, rispettivamente, al 28,94% e al 25,66%, tenendo in considerazione, nelle quote di mercato, esclusivamente la popolazione vaccinata (dato di copertura vaccinale: 54,6%). Nello scenario che prevede l’introduzione di QIV HD si ipotizza un uptake incrementale pari al 5,99% il primo anno, al 9,26% il secondo anno e al 12,74% il terzo anno.
La Tabella III riporta i risultati dell’analisi di budget impact sul SSN complessivo in termini di costi incrementali e di costi evitati, per ciascun anno dell’orizzonte temporale considerato. Utilizzando l’approccio alle ospedalizzazioni possibilmente correlate all’influenza con la definizione “cardiorespiratoria”, approccio che include le ospedalizzazioni per eventi cardiovascolari, e permettendo, quindi, di considerare anche l’effetto dei vaccini ad alto dosaggio nel ridurre questo tipo di complicanze associabili all’’influenza, si ottiene un risparmio dal confronto dei due scenari in termini di ricoveri evitati pari a 92.766.429 € (valore cumulato nei tre anni dell’analisi). Nella Tabella III sono, inoltre, presentati i risultati cumulati in termini di costo e outcome derivanti dall’analisi differenziale dello scenario “con” e “senza” QIV HD. Tali risparmi sono incrementali e raggiungono il loro apice nel terzo anno di analisi: il ricorso a QIV HD consente di evitare 41.362 casi di influenza e 22.989 ospedalizzazioni rispetto allo scenario che non prevede l’utilizzo dei QIV HD. Relativamente ai casi influenzali, alle visite dal medico di medicina generale, agli accessi al Pronto Soccorso, alle ospedalizzazioni e alla mortalità correlata all’influenza, si registra un differenziale positivo a favore del vaccino quadrivalente ad alto dosaggio. I costi di acquisizione di QIV HD sono ampiamente compensati dai risparmi derivanti dalle ospedalizzazioni evitate e dagli altri driver presi in considerazione risultando in un risparmio associato alla nuova tecnologia sanitaria nei tre anni pari complessivamente a -5.390.474 €.
Conclusioni
Nel presente studio si è analizzato l’impatto in termini di assorbimento di risorse dal punto di vista del Servizio Sanitario Nazionale correlato all’introduzione del vaccino QIV HD nel setting assistenziale italiano, nonché il suo profilo di costo-efficacia nel confronto con il vaccino quadrivalente a dosaggio standard, considerando le ospedalizzazioni possibilmente correlate all’influenza. In particolare, nel confronto con la “standard dose” (QIV SD) emerge un profilo di costo-efficacia dominante, con una probabilità di costo-efficacia del 100% già a un livello di disponibilità a pagare di € 15.000 per QALY. In termini di budget impact, considerando l’approccio che include le ospedalizzazioni per eventi cardiovascolari, permettendo, quindi, di considerare anche l’effetto dei vaccini ad alto dosaggio nel ridurre questo tipo di complicanze dell’’influenza, si ottiene un risparmio dal confronto dei due scenari, in termini di costi di ospedalizzazione, pari 92.766.429 € (valore cumulato nei tre anni dell’analisi). I costi di acquisizione e somministrazione di QIV HD sono più che compensati dai risparmi derivanti dalle ospedalizzazioni evitate e dagli altri driver presi in considerazione, risultando in un risparmio complessivo di oltre 5 Mio € in 3 anni. I nostri risultati sono allineati con quelli delle precedenti valutazioni di costo-efficacia del vaccino antinfluenzale ad alto dosaggio in altri contesti. Il vaccino ad alto dosaggio è risultato essere costo-efficace o dominante in tutte le valutazioni, tenuto conto di diverse metodologie, approcci modellistici e prospettive dei modelli farmacoeconomici (21,22). Oggi, tenuto conto anche dello stato emergenziale causato dal diffondersi del virus SARS-CoV-2, risulta di fondamentale importanza implementare tecnologie sanitarie innovative che consentano la sostenibilità del sistema sanitario. In secondo luogo, risulta fondamentale proteggere la popolazione anziana, contribuendo a evitare sovraccarichi causati dai numerosi ricoveri che si sono verificati durante lo stato emergenziale nel corso del 2020. Pertanto, dal momento che vi sono solidi dati a supporto dell’efficacia relativa dimostrata nella prevenzione di ricoveri, confermata in un contesto real world (5), e tenuto conto del profilo di dominanza della strategia vaccinale QIV HD, si auspica un sempre maggiore ricorso a tale alternativa nella popolazione over 65 nel contesto italiano.
| Scenario Senza QIV HD | Scenario con QIV HD | |||||||||
|---|---|---|---|---|---|---|---|---|---|---|
| Input di costo | “No Vaccine” | QIV SD | Adjuvanted TIV | Totale | No Vaccine | QIV SD | Adjuvanted TIV | QIV HD | Totale | Differenziale |
| Costi Vaccino | 0 € | 131.245.008 € | 73.424.703 € | 204.669.710 € | 0 € | 112.452.639 € | 58.583.539 € | 122.227.591 € | 293.263.770 € | 88.594.059 € |
| Costi somminis-trazione | 0 € | 72.966.539 € | 64.706.176 € | 137.672.714 € | 0 € | 62.518.796 € | 51.627.268 € | 23.528.811 € | 137.674.875 € | 2.161 € |
| Medicinali prescritti | 10.732.372 € | 3.694.045 € | 3.490.616 € | 17.917.032 € | 10.732.169 € | 3.165.111 € | 2.785.066 € | 902.916 € | 17.585.263 € | -331.769 € |
| Medicinali senza prescrizione | 15.173.156 € | 5.222.547 € | 4.934.944 € | 25.330.647 € | 15.172.870 € | 4.474.754 € | 3.937.455 € | 1.276.520 € | 24.861.600 € | -469.047 € |
| Visite dal medico di base | 10.670.395 € | 3.672.712 € | 3.470.458 € | 17.813.565 € | 10.670.193 € | 3.146.834 € | 2.768.983 € | 897.702 € | 17.483.712 € | -329.853 € |
| Accessi al PS “influenza-related” | 2.898.307 € | 997.587 € | 942.650 € | 4.838.544 € | 2.898.252 € | 854.747 € | 752.115 € | 243.835 € | 4.748.949 € | -89.595 € |
| Ospedal-izzazioni | 2.835.793.750 € | 1.544.052.522 € | 1.379.849.522 € | 5.759.695.794 € | 2.835.740.227 € | 1.322.966.746 € | 1.100.943.768 € | 407.278.623 € | 5.666.929.364 € | -92.766.429 € |
| Totale | 2.875.267.979 € | 1.761.850.959 € | 1.530.819.069 € | 6.167.938.007 € | 2.875.213.712 € | 1.509.579.627 € | 1.221.398.193 € | 556.356.000 € | 6.162.547.533 € | -5.390.474 € |
| Outcome | ||||||||||
| Casi di influenza | 1.338.021 | 460.542 | 435.180 | 2.233.743 | 1.337.996 | 394.599 | 347.218 | 112.568 | 2.192.381 | -41.362 |
| Visite dal medico di base | 516.476 | 177.769 | 167.980 | 862.225 | 516.466 | 152.315 | 134.026 | 43.451 | 846.259 | -15.966 |
| Accessi al PS “influenza-related” | 11.090 | 3.817 | 3.607 | 18.514 | 11.090 | 3.271 | 2.878 | 933 | 18.171 | -343 |
| Ospedali-zzazioni | 702.743 | 382.634 | 341.943 | 1.427.321 | 702.730 | 327.847 | 272.827 | 100.928 | 1.404.332 | -22.989 |
| Mortalità | 541.244 | 334.807 | 297.599 | 1.173.650 | 541.234 | 286.867 | 237.446 | 107.029 | 1.172.576 | -1.074 |
| Influenza-related Mortality Approach | 35.719 | 12.294 | 11.617 | 59.631 | 35.719 | 10.534 | 9.269 | 3.005 | 58.527 | -1.104 |
| Background Mortality Approach 1 | 505.525 | 322.512 | 285.982 | 1.114.019 | 505.515 | 276.333 | 228.177 | 104.024 | 1.114.049 | 31 |
| LY | 190.297.340 | 121.399.548 | 107.649.115 | 419.346.003 | 190.293.749 | 104.016.905 | 85.890.251 | 39.156.047 | 419.356.952 | 10.950 |
| QALY | 165.127.606 | 105.347.476 | 93.414.897 | 363.889.979 | 165.124.490 | 90.263.256 | 74.533.162 | 33.979.377 | 363.900.284 | 10.305 |
Limiti del modello
Lo studio non è esente da limitazioni. Il modello non ha tenuto conto né dell’immunità di gregge né della prospettiva sociale. Pertanto, il beneficio del vaccino quadrivalente antinfluenzale ad alto dosaggio (QIV HD) potrebbe non essere stato pienamente catturato. Inoltre, le Linee Guida dell’OMS affermano che l’uso di un approccio statico è più appropriato quando si analizzano gli effetti della vaccinazione antinfluenzale nella popolazione anziana (23). Tuttavia, l’uso di un modello statico, invece di un modello dinamico, come quello descritto sopra, potrebbe sottovalutare il valore del vaccino nel prevenire esiti nel medio-lungo periodo. Infine, dal momento che non vi sono né robuste evidenze né flussi amministrativi che informano precisamente in merito alle ospedalizzazioni cardio-respiratorie possibilmente correlate all’influenza, la stima da noi ottenuta potrebbe essere contraddistinta da un certo grado di incertezza nel sottostimare o nel sovrastimare i risultati dell’analisi in termini di ospedalizzazioni evitate. Per ovviare a tale limite, il valore è stato indagato sia nell’analisi di sensibilità deterministica che in quella probabilistica.
Disclosures
Conflict of interest: The authors declare no conflict of interest.
Financial support: This article was produced with support from Sanofi.
Authors contribution: All authors contributed equally to this manuscript.
Bibliografia
- 1. Zhou B, Wentworth DE. Influenza A virus molecular virology techniques. Methods Mol Biol. 2012;865:175-192. CrossRef PubMed
- 2. Bertolani A, Fattore G, Pregliasco F. The hospitalization burden of influenza: just the tip of the iceberg? Global & Regional Health Technology Assessment. 2018;1-9. CrossRef
- 3. Thompson WW, Shay DK, Weintraub E, et al. Influenza-associated hospitalizations in the United States. JAMA. 2004;292(11):1333-1340. CrossRef PubMed
- 4. Hollingsworth R, Palmu A, Pepin S, et al. Effectiveness of the quadrivalent high-dose influenza vaccine for prevention of cardiovascular and respiratory events in people aged 65 years and above: rationale and design of a real-world pragmatic randomized clinical trial. Am Heart J. 2021;237:54-61. CrossRef PubMed
- 5. DiazGranados CA, Dunning AJ, Kimmel M, et al. Efficacy of high-dose versus standard-dose influenza vaccine in older adults. N Engl J Med. 2014;371(7):635-645. CrossRef PubMed
- 6. Lee JKH, Lam GKL, Shin T, et al. Efficacy and effectiveness of high-dose versus standard-dose influenza vaccination for older adults: a systematic review and meta-analysis. Expert Rev Vaccines. 2018;17(5):435-443. CrossRef PubMed
- 7. Istituto Nazionale di Statistica – disponibile su: Online; Popolazione residente al 1° gennaio; (ultimo accesso aprile 2021)
- 8. Dati coperture vaccinali. Ministero della Salute. Online; (ultimo accesso aprile 2021)
- 9. Somes MP, Turner RM, Dwyer LJ, Newall AT. Estimating the annual attack rate of seasonal influenza among unvaccinated individuals: A systematic review and meta-analysis. Vaccine. 2018;36(23):3199-3207. CrossRef PubMed
- 10. Trucchi C, Paganino C, Orsi A, et al. Hospital and economic burden of influenza-like illness and lower respiratory tract infection in adults ≥50 years-old. BMC Health Serv Res. 2019;19(1):585. CrossRef PubMed
- 11. Capri S, Barbieri M, de Waure C, Boccalini S, Panatto D. Cost-effectiveness analysis of different seasonal influenza vaccines in the elderly Italian population. Hum Vaccin Immunother. 2018;14(6):1331-1341. CrossRef PubMed
- 12. Rosano A, Bella A, Gesualdo F, et al. Investigating the impact of influenza on excess mortality in all ages in Italy during recent seasons (2013/14-2016/17 seasons). Int J Infect Dis. 2019;88:127-134. CrossRef PubMed
- 13. Colamesta V, Tamburrano A, Barbara A, et al. Cost-consequence analysis of influenza vaccination among the staff of a large teaching hospital in Rome, Italy: A pilot study. PLoS One. 2019;14(11):e0225326. CrossRef PubMed
- 14. Pitrelli A. Introduction of a quadrivalent influenza vaccine in Italy: a budget impact analysis. J Prev Med Hyg. 2016;57(1):E34-E40. PubMed
- 15. Dal Negro RW, Turco P, Povero M. Cost of influenza and influenza-like syndromes (I-LSs) in Italy: results of a cross-sectional telephone survey on a representative sample of general population. Respir Med. 2018;141:144-149. CrossRef PubMed
- 16. Safety and immunogenicity of High-Dose Quadrivalent Influenza vaccine in Participants ≥65 years in the US. ClinicalTrials.gov –. Identifier NCT03282240, Online; (ultimo accesso marzo 2021)
- 17. Chit A, Roiz J, Aballea S. An Assessment of the Expected Cost-Effectiveness of Quadrivalent Influenza Vaccines in Ontario, Canada Using a Static Model. PLoS One. 2015;10(7):e0133606. CrossRef PubMed
- 18. Scalone L, Cortesi PA, Ciampichini R, Cesana G, Mantovani LG. Health related quality of life norm data of the general population in Italy: results using the EQ-5D-3L and EQ-5D-5L instruments. EBPH 2015;12(3):e11457-1-e11457-15; disponibile su: Online; (ultimo accesso giugno 2021)
- 19. Turner D, Wailoo A, Nicholson K, Cooper N, Sutton A, Abrams K. Systematic review and economic decision modelling for the prevention and treatment of influenza A and B. Health Technol Assess. 2003;7(35):1-170. CrossRef PubMed
- 20. Istituto Superiore di Sanità (ISS) – Epicentro – Online; L’epidemiologia per la sanità pubblica – Influenza; (ultimo accesso marzo 2021)
- 21. Chit A, Becker DL, DiazGranados CA, Maschio M, Yau E, Drummond M. Cost-effectiveness of high-dose versus standard-dose inactivated influenza vaccine in adults aged 65 years and older: an economic evaluation of data from a randomised controlled trial. Lancet Infect Dis. 2015;15(12):1459-1466. CrossRef PubMed
- 22. van Aalst R, Russo EM, Neupane N, et al. Economic assessment of a high-dose versus a standard-dose influenza vaccine in the US Veteran population: estimating the impact on hospitalization cost for cardio-respiratory disease. Vaccine. 2019;37(32):4499-4503. CrossRef PubMed
- 23. WHO Guide on standardization of economic evaluations of immunization programmes. 2019. Online; (ultimo accesso aprile 2021)

